MELÉ: Customized Skincare Routine


Our current healthcare system and skincare products are centered around Eurocentric beauty standards. Many dermatologists don’t have the proper training to identify issues in darker skin. MELÉ is a science-led skincare brand designed to nourish the beauty of melanin-rich skin and educate everyone to love the skin they’re in. Our product aligns with MELE’s product vision which aims to educate young adults with darker skin about their skin issues and create a personalized skincare routine.
Team lead & Product Designer
Project management, market research, interviews, need findings, information architecture, and prototypes
Researcher: Daeja Thomas
Designers: Anna Taylor, Lance Xiong
Figma,FigJam, Adobe After Effects
June - August 2022
12 weeks client-based sponsored project
With informed customers and social media, the skincare industry is a booming market. In 2021, the US beauty industry was worth $60 billion with a compound annual growth rate (CAGR) of 5%. Black brands contributed 2.5 percent of revenue in the beauty industry, yet Black consumers are responsible for 11.1 percent of total beauty spending (mckinsey.com).

Melanin is a natural skin pigment that determines skin color across all skin. The more melanin produced the darker the skin.
Many melanin-rich skin neighborhoods are in “consumer deserts” with fewer options when it comes to finding retail outlets that offers higher-quality beauty products addressing their skin problem.

Unilever as a leading company of beauty products shifted to invest more in its skincare brands, including MELÉ. MELÉ designs products prioritized melanin-rich skin problems that centers science, self-esteem, and healthy practices.

MELÉ's main consumer group focused on US based melanin-rich consumers aged from 25-45 yo. We conducted 6 interviews of potential users came from the same demographic background.



Although acne may be seen across all skins, patients with darker skin have specific characteristics that may complicate the standard management of these problems.
Skincare is perceived as luxurious item. Consumers don’t budget for skincare products.
Consumers find it difficult to distinguish whether a skincare product recommendation is an advertisement or an authentic user review.
The effectiveness of a skin care product does not reflect immediately. It is hard to tell whether this product is effective when trying in-store.

Education
Trust
Finance
Awareness
I clustered 41 small features our group ideated into 7 larger features and prioritize each one through its impact and effort. Due to project time constraints, we took three features into our final solution:

I developed the interaction of the prototype on Figma for user testings and designed testing questions. We conducted both in-person testings and online testings through Maze and Zoom with a total of 18 testers in a week. All testers lie within the same demographic as MELÉ's main consumer groups. I started by showing the interactions of Figma prototypes and asked users difficulties to navigate through each feature. At the end of each test, I asked for feedback to find out where to improve and features to keep. Conducting user testings help me practice my interview skills and provide me fresh eyes to look at my designs.
Giveaway events provide traction and introduce brands or concepts people are not familiar with. We set up pop-up stores with MELÉ associates in busy streets, music festivals, colleges or school events, and other busy areas to connect with the local communities.



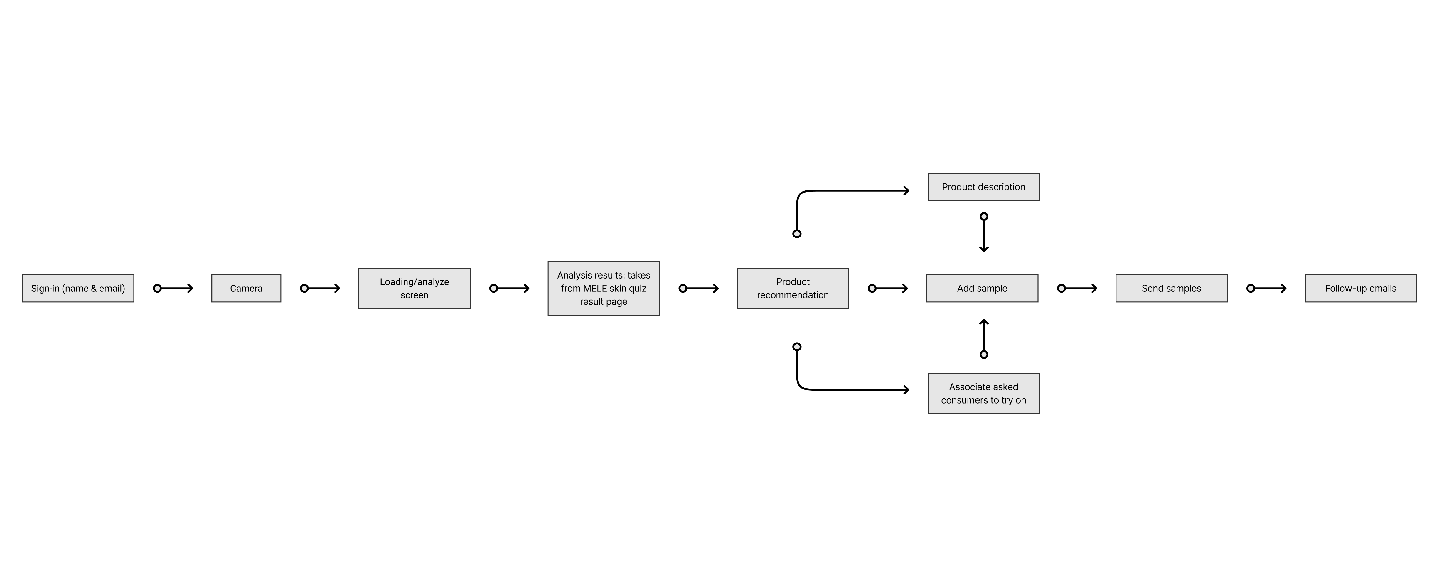
Detailed Skin Diagnosis
Results shown the primary skin problems of different facial areas and corresponding treatment.
1. Documentation is everything. Working asynchronously with my teammates, my documentation including meeting notes, interview recordings, design deliverables, and my side notes throughout the process gave me inspiration when I got stuck. I was able to dig out different insights every time when going over the documentation.
2. Design with business strategy in mind. While my design process is user-centric, the product is essentially designed to help the business grow its revenue. I constantly asked myself “How can I increase the incentive of the purchase through design?” This mindset helped me consider both user and business perspectives.
3. Don’t be afraid to start over. At the beginning of the project, our team took a while to come to a consensus on where to focus our problem statement. I suggested the team hold meetings with design mentors and the Unilever-MELE team to look for advice on their current use cases. We realized the target users we identified earlier were not the main users and we had limited access to them. After 3 weeks we started, I conducted another round of user interviews that led us to narrow down the project scope.